前些年融創在云南多地集中開發了一批文旅項目,最著名的是已被整體拆除的滇池南灣未來城,其他的文旅項目目前也多半陷入困境,今天要說的石林未來城也是如此。
去年底,石林縣接連發布兩則關于石林未來城的公告,披露了項目的近況。

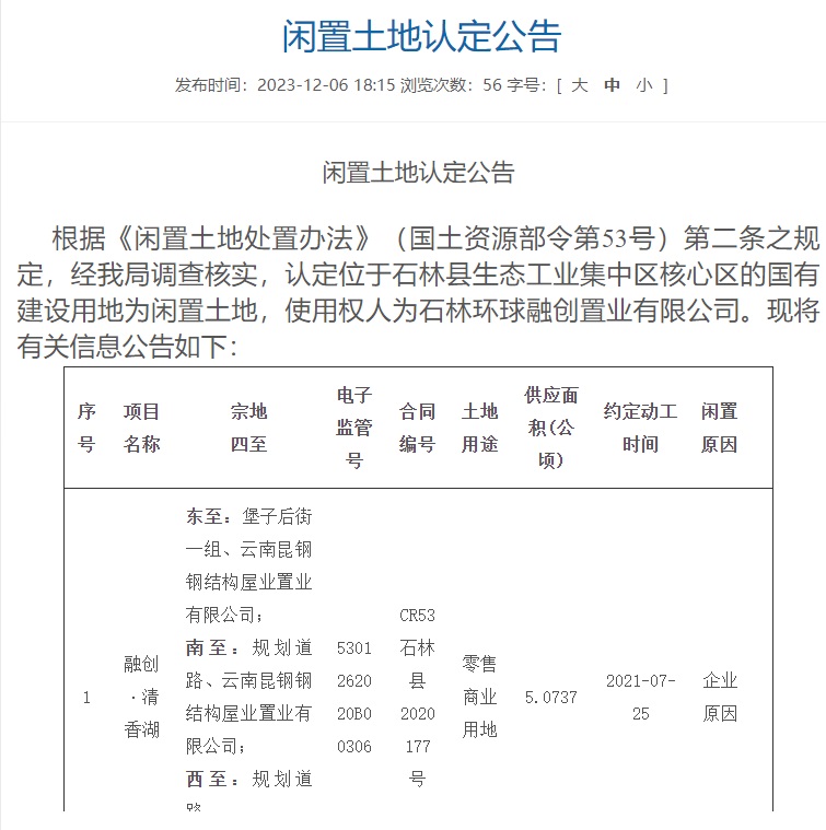
首先是閑置土地認定公告,認定石林環球融創置業有限公司名下5宗約428畝土地閑置,閑置原因均為企業原因。經查,石林環球融創于2020年12月以2.742億元拍得6宗共684畝商業用地,后開發為融創石林未來城項目,此次認定閑置的5宗土地土地即在其中。

緊接著,石林縣政府網站公布《關于石林融創清香湖星城•清香里項目購房人提交繳款資料的公告》,融創清香湖星城為石林未來城的備案名,而清香里即為石林未來城首個開發地塊阿依小鎮。石林縣的公告稱,因石林環球融創置業有限公司在石林縣生態工業集中區開發建設的融創清香湖星城•清香里項目停工,無法按期交房。為最大限度維護購房人的利益,請在該項目認購過房屋的購房人于2023年12月31日前將認購協議、繳款憑證、身份證復印件等與認購房屋相關的材料提交到石林彝族自治縣住房和城鄉建設局。公告落款為融創清香湖星城•清香里項目建設整治工作組辦公室。
簡單概括就是,石林未來城的首發地塊阿依小鎮(清香里)已停工,而剩余的5個地塊則被認定為閑置土地,同時,石林縣還專門成立了工作組處理項目相關問題。

石林未來城規劃效果圖
石林未來城位于石林工業園區清香湖畔,項目拿地半年后開放了城市展廳,并開始進行項目推廣,2021年8月項目正式開放示范區,由于項目為商業用地,所以推售產品稱為建面約70-300㎡濱湖低密產品,定位旅居項目。從當地媒體拍攝的視頻看,已停工的阿依小鎮(清香里)地塊進度大致為主體基本完工。
本站轉載文章和圖片出于傳播信息之目的,如有版權異議,請在3個月內與本站聯系刪除或協商處理。凡署名"云南房網"的文章未經本站授權,不得轉載。爆料、授權:news@ynhouse.com。








熱門評論